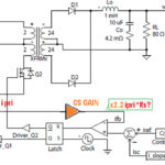
Peer-to-peer, engineer-to-engineer questions and answers from the EDABoard.com engineering community around power electronics. Click the “Read more” link and follow the entire conversation and maybe add your two cents by logging in to EDAboard.com Dell power supply – I got this PSU from one of my colleagues and did a quick inspection for the faults in […]
texasinstrumentsinc
How telematics is evolving with the connected car
The embedded systems that control vehicle tracking grow more sophisticated by the day. Hope Bovenzi, Texas Instruments Inc. The phrase “car of the future” often invokes thoughts about autonomous driving. But it is fair to also consider what it will be like as a passenger once our driving habits change. With free hands and relaxed […]
Grid links get more compact thanks to gallium nitride
Serkan Dusmez from Texas Instruments recently recorded a short video with us on a gallium-nitride based grid link. It is a three-phase, three level bidirectional grid tight inverter developed jointly by Texas Instruments and Siemens. It includes 600-V GaN TI drivers that incorporate smart features like over voltage protection and over temperature protection in a […]
TI solar SiC MOSFET gate drivers make for smaller inverters
Nagarajan Sridhar from Texas Instruments recently filmed a video with us covering a demo of a solar panel inverter that uses Texas Instruments silicon carbide MOSFET gate drivers. He points out that the switching frequency of silicon carbide far exceeds the capability of that available through silicon IGBTs or MOSFETs. The demo circuit is a […]
Wide-VIN synchronous DC/DC buck regulators come in ultra-small QFN packaging
Texas Instruments today introduced two wide-VIN synchronous SIMPLE SWITCHER DC/DC buck regulators in ultra-small HotRod quad flat no-lead (QFN) packaging. The highly integrated 3-A LMR33630 and 2-A LMR33620 step-down voltage converters feature the industry’s best full load efficiency – 92 percent – for rugged and reliable industrial power supplies with switching frequencies up to 2.1 MHz. Used in conjunction with TI’s […]
Power Electronics Top Talks in April on EDABoard.com forums
Peer-to-peer, engineer-to-engineer questions and answers from the EDABoard.com engineering community around power electronics. Click the “Read more” link and follow the entire conversation and maybe add your two cents by logging in to EDAboard.com Designing 600 watts synchronous buck – I want to design the synchronous buck with LTC3858-1 with the below specifications Vin=13 volts to […]
Why isolated digital inputs are replacing optocouplers in up to 300V systems
by Anant Kamath, Texas Instruments Isolation is a means of preventing DC and unwanted AC currents between two parts of a system while allowing signal and power transfer between those two parts. Isolated voltage detection is used in many industrial applications, including protection relays, power station automation, high-voltage battery management, telecom power supplies, home automation, […]
Smallest 36-V, 1-A DC/DC step-down power modules
Texas Instruments introduced two new 4-V to 36-V step-down power modules that measure just 3.0 mm by 3.8 mm and require only two external components for operation. The 0.5-A LMZM23600 and 1-A LMZM23601 DC/DC step-down converters achieve up to 92 percent efficiency, which minimizes energy loss, and feature tiny MicroSiP packaging that shrinks board space by up to […]
Power Electronics Top Talks in February on EDABoard.com forums
Peer-to-peer, engineer-to-engineer questions and answers from the EDABoard.com engineering community around power electronics. Click the “Read more” link and follow the entire conversation and maybe add your two cents by logging in to EDAboard.com Cross related switching losses (Eoss) – I saw this Infineon advertising product video: https://www.infineon.com/cms/media/e…0VCoolMOSCFD7/ In the section “Technical features and benefits” “Improved switching […]
GaN FET drivers said to be smallest and fastest
Expanding on its industry-leading gallium nitride (GaN) power portfolio, Texas Instruments today announced two new high-speed GaN field-effect transistor (FET) drivers to create more efficient, higher-performing designs in speed-critical applications such as light detection and ranging (LIDAR) and 5G radio-frequency (RF) envelope tracking. The LMG1020 and LMG1210 can deliver switching frequencies of 50 MHz while […]